Continuando com nossa série de textos sobre as metodologias científicas (já publicamos o método indutivo e o método dedutivo), hoje apresentamos o método hipotético-dedutivo.
Tal método, proposto pelo filósofo austríaco Karl Popper, tem uma abordagem que busca a eliminação dos erros de uma hipótese. Faz isso a partir da ideia de testar a falsidade de uma proposição, ou seja, a partir de uma hipótese, estabelece-se que situação ou resultado experimental nega essa hipótese e tenta-se realizar experimentos para negá-la. Assim, a abordagem do método hipotético-dedutivo é a de buscar a verdade eliminando tudo o que é falso.
Para Karl R. Popper, o método científico parte de um problema (P1), ao qual se oferecesse uma espécie de solução provisória, uma teoria-tentativa (TT), passando-se depois a criticar a solução, com vista à eliminação do erro (EE) e, tal como no caso da dialética, esse processo se renovaria a si mesmo, dando surgimento a novos problemas (P2). Posteriormente, diz o autor, “condensei o exposto no seguinte esquema:
P1__________TT__________EE__________P2
( … ) Eu gostaria de resumir este esquema, dizendo que a ciência começa e termina com problemas” (1977:140-1). Já tinha escrito em outro lugar: “eu tenho tentado desenvolver a tese de que o método científico consiste na escolha de problemas interessantes e na crítica de nossas permanentes tentativas experimentais e provisórias de solucioná-los” (1975: 14).
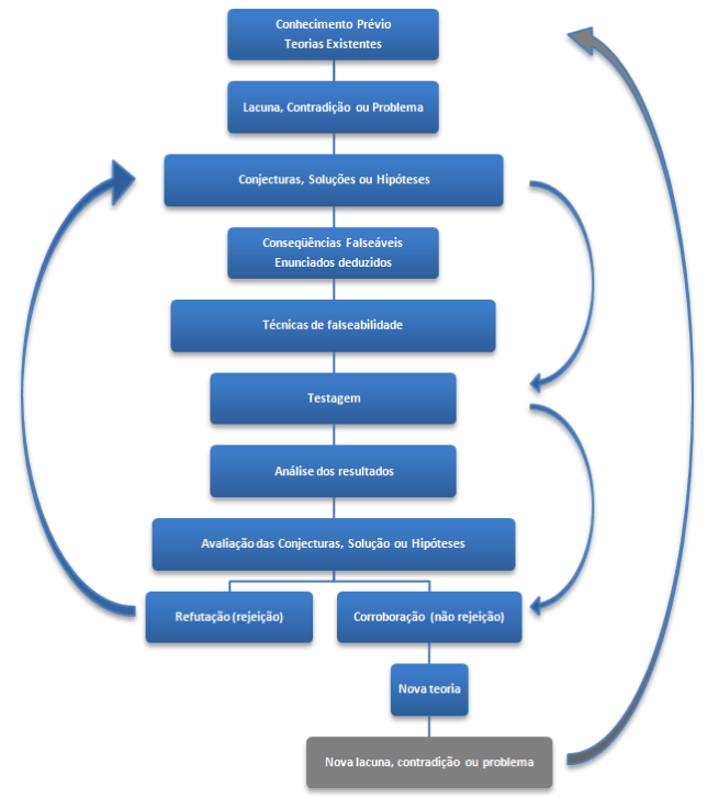
Etapas do Método Hipotético-Dedutivo Segundo Popper
O esquema apresentado por Popper no item anterior poderá ser expresso da seguinte maneira:

Portanto, Popper defende estes momentos no processo investigatório:
- problema, que surge, em geral, de conflitos ante , expectativas e teorias existentes;
- solução proposta consistindo numa conjectura (nova teoria); dedução de conseqüências na forma de proposições passíveis de teste;
- testes de falseamento: tentativas de refutação, entre outros meios, pela observação e experimentação.
Se a hipótese não supera os testes, estará falseada, refutada, e exige nova reformulação do problema e da hipótese, que, se superar os testes rigorosos, estará corroborada, confirmada provisoriamente, não definitivamente como querem os indutivistas.
Einstein vem em auxílio desta característica da falseabilidade quando escreve a Popper nestes termos “na medida em que um enunciado científico se refere à realidade, ele tem que ser falseável; na medida em que não é falseável, não se refere à realidade”. (Popper, 1975a: 346).
De forma completa, a proposição de Popper permite a seguinte esquematização:
A observação não é feita no vácuo. Tem papel decisivo na ciência. Mas toda observação é precedida por um problema, uma hipótese, enfim, algo teórico. A observação é ativa e seletiva, tendo como critério de seleção as “expectativas inatas”. Só pode ser feita a partir de alguma coisa anterior. Esta coisa anterior é nosso conhecimento prévio ou nossas expectativas. Qualquer observação, escreve Popper, “é uma atividade com um objetivo (encontrar ou verificar alguma regularidade que foi pelo menos vagamente vislumbrada); trata-se de uma atividade norteada pelos problemas e pelo contexto de expectativas (‘horizonte de expectativas’)”. “Não há experiência passivá. Não existe outra forma de percepção que não seja no contexto de interesses e expectativas, e, portanto, de regularidades e leis. Essas reflexões levaram-me à suposição de que a conjectura ou hipótese precede a observação ou percepção; temos expectativas inatas, na forma de expectativas latentes, que há de ser ativadas por estímulos aos quais reagimos, via de regra, enquanto nos empenhamos na exploração ativa. Todo aprendizado é uma modificação de algum conhecimento anterior” (1977:58).
Podemos dizer que o homem é programado geneticamente e possui o que se chama imprintação. Os filhotes dos animais possuem um mecanismo inato para chegar a conclusões inabaláveis. A tartaruguinha, ao sair do ovo, corre para o mar, sem ninguém tê-la advertido do perigo que a ameaça se não mergulhar imediatamente na água; o animal, quando nasce no mato, sem ninguém tê-lo ensinado, corre e procura o lugar apropriado da mãe para alimentar-se; o recém-nascido tem expectativas de carinho e de alimento. Os processos de aprendizagem, pode dizer-se sempre, consistem na formação de expectativas através de tentativas e erros (1977:50).
Concluindo, nascemos com expectativas e, no contexto dessas expectativas, é que se dá a observação, quando alguma coisa inesperada acontece, quando alguma expectativa é frustrada, quando alguma teoria cai em dificuldades. Portanto, a observação não é o ponto de partida da pesquisa, mas um problema. O crescimento do conhecimento marcha de velhos problemas para novos por intermédio de conjecturas e refutações.
Problema
A primeira etapa do método proposto por Popper é o surgimento do problema. Nosso conhecimento consiste no conjunto de expectativas que formam como que uma moldura. A quebra desta provoca uma dificuldade: o problema que vai desencadear a pesquisa. Toda investigação nasce de algum problema teórico/prático sentido. Este dirá o que é relevante ou irrelevante observar, os dados que devem ser selecionados. Esta seleção exige uma hipótese, conjectura e/ou suposição, que servirá de guia ao pesquisador. “Meu ponto de vista é de ( … ) que a ciência parte de problemas; que esses problemas aparecem nas tentativas que fazemos para compreender o mundo da nossa ‘experiência’ (‘experiência’ que consiste em grande parte de expectativas ou teorias, e também em parte em conhecimento derivado da observação – embora ache que não existe conhecimento derivado da observação pura, sem mescla de teorias e expectativas)” (s.d.:181).
Conjecturas
Conjectura é uma solução proposta em forma de proposição passível de teste, direto ou indireto, nas suas conseqüências, sempre dedutivamente: “Se … então.” Verificando-se que o antecedente (“se”) é verdadeiro, também o será forçosamente o conseqüente (“então”), isto porque o antecedente consiste numa lei geral e o conseqüente é deduzido dela. Exemplo: se – sempre que – um fio é levado a suportar um peso que excede àquele que caracteriza a sua resistência à ruptura, ele se romperá (lei universal); o peso para esse fio é de um quilo e a ele foram presos dois quilos (condições iniciais). Deduzimos: este fio se romperá (enunciado singular) (l975a:62).
A conjectura é lançada para explicar ou prever aquilo que despertou nossa curiosidade intelectual ou dificuldade teórica e/ou prática. No oceano dos fatos, só aquele que lança a rede das conjecturas poderá pescar alguma coisa.
As duas condições essenciais do enunciado-conjectura (hipóteses) são a “compatibilidade” com o conhecimento existente e a “falseabilidade”.
Tentativa de falseamento
Nesta terceira etapa do método hipotético-dedutivo, realizam-se os testes que consistem em tentativas de falseamento, de eliminação de erros. Um dos meios de teste, que não é o único, é a observação e experimentação. Consiste em falsear, isto é, em tornar falsas as conseqüências deduzidas ou deriváveis da hipótese, mediante o modus tollens ou seja, “se p, então q, ora não-q, então não-p“, ou seja, se q é deduzível de p, mas q é falso, logicamente, p é falso.
Quanto mais falseável for uma conjectura, mais científica será, e será mais falseável quanto mais informativa e maior conteúdo empírico tiver. Exemplo: “amanhã choverá” é uma conjectura que informa muito pouco (quando, como, onde etc …. ) e, por conseguinte, difícil de falsear, mas também sem maior importância. Não é facilmente falseável porque em algum lugar do mundo choverá. “Amanhã, em tal lugar, a tal hora, minuto e segundo, choverá torrencialmente” é facilmente falseável porque tem grande conteúdo empúico, informativo. Bastará esperar naquele lugar, hora e minuto, e constatar a verdade ou falsidade da conjectura. Estas conjecturas altamente informativas são as que interessam à ciência. “É verificando a falsidade de nossas suposições que de fato estamos em contato com a realidade” (1975b:331).
A indução tenta, a todo custo, confirmar, verificar a hipótese; busca acumular todos os casos concretos afirmativos possíveis. Popper, ao contrário, procura evidências empíricas para torná-la falsa, para derrubá-la. É claro que todos os casos positivos coletados não confirmarão, como quer a indução; porém, um único caso negativo concreto será suficiente para falsear a hipótese, como quer Popper. Isto é mais fácil e possível. Se a conjectura resistir a testes severos, estará “corroborada”, não confirmada, como querem os indutivistas.
O termo “corroboração” é o correto. Confirmar uma hipótese é utópico, pois teríamos de acumular todos os casos positivos presentes, passados e futuros. Coisa impossível. No entanto, diremos que a não-descoberta de caso concreto negativo corroborará a hipótese, o que, como afirma Popper, não excede o nível da provisoriedade: é válida, porquanto superou todos os testes, porém, não definitivamente confirmada, pois poderá surgir um fato que a invalide, como tem acontecido com muitas leis e teorias na história da ciência.
Toda hipótese é válida conquanto não se recuse a submeter-se ao teste empírco e intersubjetivo de falseamento. Intersubjetivo, defende Popper, porque a objetividade não existe: “Direi que a objetividade dos enunciados científicos está no fato de que podem ser testados intersubjetivamente”, isto é, por meio da crítica (1975a:44-5).
O Método Hipotético-dedutivo Segundo Bunge
Para Bunge (1974a:70-2), as etapas desse método são:
- Colocação do problema:
- reconhecimento dos fatos – exame, classificação preliminar e seleção dos fatos que, com maior probabilidade, são relevantes no que respeita a algum aspecto;
- descoberta do problema – encontro de lacunas ou incoerências no saber existente;
- formulação do problema – colocação de uma questão que tenha alguma probabilidade de ser correta; em outras palavras, redução do problema a um núcleo significativo, com probabilidades de ser solucionado e de apresentar-se frutífero, com o auxílio do conhecimento disponível.
- Construção de um modelo teórico:
- seleção dos fatores pertinentes – invenção de suposições plausíveis que se relacionem a variáveis supostamente pertinentes;
- invenção das hipóteses centrais e das suposições auxiliares – proposta de um conjunto de suposições que sejam concernentes a supostos nexos entre as variáveis (por exemplo, enunciado de leis que se espera possam amoldar-se aos fatos ou fenômenos observados).
- Dedução de conseqüências particulares:
- procura de suportes racionais – dedução de conseqüências particulares que, no mesmo campo, ou campos contíguos, possam ter sido verificadas;
- procura de suportes empíricos – tendo em vista as verificações disponíveis ou concebíveis, elaboração de predições ou retrodições, tendo por base o modelo teórico e dados empíricos.
- Teste das hipóteses:
- esboço da prova – planejamento dos meios para pôr à prova as predições e retrodições; determinação tanto das observações, medições, experimentos quanto das demais operações instrumentais;
- execução da prova – realização das operações planejadas e nova coleta de dados;
- elaboração dos dados – procedimentos de classificação, análise, redução e outros, referentes aos dados empíricos coletados;
- inferência da conclusão – à luz do modelo teórico, interpretação dos dados já elaborados.
- Adição ou introdução das conclusões na teoria:
- comparação das conclusões com as predições e retrodições – contraste dos resultados da prova com as conseqüências deduzidas do modeloteórico, precisando o grau em que este pode, agora, ser considerado confirmado ou não (inferência provável);
- reajuste do modelo – caso necessário, eventual correção ou reajuste do modelo;
- sugestões para trabalhos posteriores – caso o modelo não tenha sido confirmado , procura dos erros ou na teoria ou nos procedimentos empíricos; caso contrário – confirmação -, exame de possíveis extensões ou desdobramentos, inclusive em outras áreas do saber.
BUNGE, Mário. Teoria y realidad. Barcelona: Ariel, 1972.
______. Teoria e realidade. São Paulo: Perspectiva, 1974b.
______. La ciencia, su método y su filosofia. Buenos Aires: Siglo Veinte, 1974a.
______. La investigación científica: su estrategia y su filosofia. 5. ed. Barcelona: Ariel, 1976.
______. Epistemologia: curso de atualização. São Paulo: T. A. Queiroz: EDUSP, 1980.
POPPER, Karl S. A lógica da pesquisa científica. 2. ed. São Paulo: Cultrix, 1975a.
______. Conhecimento objetivo: uma abordagem evolucionária. São Paulo: Itatiaia: EDUSP, 1975b.
______. Autobiografia. São Paulo: Cultrix: EDUSP, 1977.
______. A lógica das ciências sociais. Rio de Janeiro: Tempo Brasileiro, 1978.
______. Conjecturas e refutações. Brasília: Universidade de Brasília, s.d.
Fundamentos da Metodologia Científica
Marina de Andrade Marconi e Eva Maria Lakatos
5ª Edição – Editora Atlas – 2003
Capítulo 4.5

Pingback: Mapa mental: organizando as ideias de um projeto | Sobrevivendo na Ciência
Pingback: Rádio Escolar: Inclusão Social e Protagonismo Juvenil | Revista Partes
Nossa! Muito difícil, como aplicar isso na metodologia de um trabalho de conclusão de curso? Meu professor de metodologia cientifica está cobrando isso no meu trabalho, mas não tem nada a ver, não tem como entrar nesse âmbito tão complexo. Não basta só os níveis de pesquisa e as técnicas? Não sei porque complicam tanto as coisas.
CurtirCurtir
Dougas, o método hipotético-dedutivo não é a única metodologia científica que existe. Depende do objeto do seu TCC.
Talvez você esteja fazendo alguma confusão. No TCC, seja como monografia, estudo de caso ou intervenção, você discorre sobre um assunto (objeto) e chega a uma conclusão. Bom, definir qual o método que você utilizou pra chegar a esse resultado é sine qua non, não acha?
Converse com seu orientador sobre o assunto. Com certeza ele esclarecerá sua possível confusão.
CurtirCurtir
Teria algum artigo sobre esse Método Hipotético – Dedutivo de Popper para indicar?
CurtirCurtir
Micael, este artigo é, na minha opinião, um dos melhores sobre o assunto.
CurtirCurtir
Gostei os metodos hipotetico dedutivos
CurtirCurtir
Pingback: Imaginação & ‘método científico’ (moderno ao contemporâneo) | Questões Cosmológicas